Chapter 1A. General
Section 1A.01 Purpose
of Traffic Control Devices
Support:
The purpose of traffic control devices, as well as the principles
for their use, is to promote highway safety and efficiency by providing
for the orderly movement of all road users on streets and highways
throughout the Nation.
Traffic control devices notify road users of regulations
and provide warning and guidance needed for the reasonably safe,
uniform, and efficient operation of all elements of the traffic
stream.
Standard:
Traffic control devices or their supports shall not bear any advertising
message or any other message that is not related to traffic control.
Support:
Tourist-oriented directional signs and Specific Service signs are
not considered advertising; rather, they are classified as motorist
service signs.
Section 1A.02 Principles
of Traffic Control Devices
Support:
This Manual contains the basic principles that govern the design
and use of traffic control devices for all streets and highways
open to public travel regardless of type or class or the public
agency having jurisdiction. This Manual's text specifies the restriction
on the use of a device if it is intended for limited application
or for a specific system. It is important that these principles
be given primary consideration in the selection and application
of each device.
Guidance:
To be effective, a traffic control device should meet five basic
requirements:
- Fulfill a need;
- Command attention;
- Convey a clear, simple meaning;
- Command respect from road users; and
- Give adequate time for proper response.
Design, placement, operation, maintenance, and
uniformity are aspects that should be carefully considered in order
to maximize the ability of a traffic control device to meet the
five requirements listed in the previous paragraph. Vehicle speed
should be carefully considered as an element that governs the design,
operation, placement, and location of various traffic control devices.
Support:
The definition of the word "speed" varies depending on its use.
The definitions of specific speed terms are contained in Section
1A.13.
Guidance:
The actions required of road users to obey regulatory devices should
be specified by State statute, or in cases not covered by State
statute, by local ordinance or resolution consistent with the "Uniform
Vehicle Code."
The proper use of traffic control devices should
provide the reasonable and prudent road user with the information
necessary to reasonably safely and lawfully use the streets, highways,
pedestrian facilities, and bikeways.
Support:
Uniformity of the meaning of traffic control devices is vital to
their effectiveness. The meanings ascribed to devices in this Manual
are in general accord with the publications mentioned in Section
1A.11.
Section 1A.03 Design
of Traffic Control Devices
Guidance:
Devices should be designed so that features such as size, shape,
color, composition, lighting or retroreflection, and contrast are
combined to draw attention to the devices; that size, shape, color,
and simplicity of message combine to produce a clear meaning; that
legibility and size combine with placement to permit adequate time
for response; and that uniformity, size, legibility, and reasonableness
of the message combine to command respect.
Standard:
All symbols shall be unmistakably similar to or mirror images of
the adopted symbol signs, all of which are shown in the "Standard
Highway Signs" book (see Section 1A-11).
Symbols and colors shall not be modified unless otherwise stated
herein. All symbols and colors for signs not shown in the "Standard
Highway Signs" book shall follow the procedures for experimentation
and change described in Section 1A.10.
Guidance:
Aspects of a device's design should be modified only if there is
a demonstrated need.
Support:
An example of modifying a device's design would be to modify the
Side Road (W2-2) sign to show a second offset intersecting road.
Option:
Highway agencies may develop word message signs to notify road users
of special regulations or to warn road users of a situation that
might not be readily apparent. Unlike symbol signs and colors, new
word message signs may be used without the need for experimentation.
With the exception of symbols and colors, minor modifications in
the specific design elements of a device may be made provided the
essential appearance characteristics are preserved. Although the
standard design of symbol signs cannot be modified, it may be appropriate
to change the orientation of the symbol to better reflect the direction
of travel.
Section 1A.04 Placement
and Operation of Traffic Control Devices
Guidance:
Placement of a traffic control device should be within the road
user's view so that adequate visibility is provided. To aid in conveying
the proper meaning, the traffic control device should be appropriately
positioned with respect to the location, object, or situation to
which it applies. The location and legibility of the traffic control
device should be such that a road user has adequate time to make
the proper response in both day and night conditions.
Traffic control devices should be placed and operated
in a uniform and consistent manner.
Unnecessary traffic control devices should be
removed. The fact that a device is in good physical condition should
not be a basis for deferring needed removal or change.
Section 1A.05 Maintenance
of Traffic Control Devices
Guidance:
Functional maintenance of traffic control devices should be used
to determine if certain devices need to be changed to meet current
traffic conditions.
Physical maintenance of traffic control devices
should be performed to retain the legibility and visibility of the
device, and to retain the proper functioning of the device.
Support:
Clean, legible, properly mounted devices in good working condition
command the respect of road users.
Section 1A.06 Uniformity
of Traffic Control Devices
Support:
Uniformity of devices simplifies the task of the road user because
it aids in recognition and understanding, thereby reducing perception/reaction
time. Uniformity assists road users, law enforcement officers, and
traffic courts by giving everyone the same interpretation. Uniformity
assists public highway officials through efficiency in manufacture,
installation, maintenance, and administration. Uniformity means
treating similar situations in a similar way. The use of uniform
traffic control devices does not, in itself, constitute uniformity.
A standard device used where it is not appropriate is as objectionable
as a nonstandard device; in fact, this might be worse, because such
misuse might result in disrespect at those locations where the device
is needed and appropriate.
Section 1A.07 Responsibility
for Traffic Control Devices
Standard:
The responsibility for the design, placement, operation, maintenance,
and uniformity of traffic control devices shall rest with the public
agency or the official having jurisdiction. 23 CFR 655.603 adopts
the Manual on Uniform Traffic Control Devices as the national standard
for all traffic control devices installed on any street, highway,
or bicycle trail open to public travel. When a State or other Federal
agency manual or supplement is required, that manual or supplement
shall be in substantial conformance with the national Manual on
Uniform Traffic Control Devices.
23 CFR 655.603 also states that traffic control
devices on all streets and highways open to public travel in each
State shall be in substantial conformance with standards issued
or endorsed by the Federal Highway Administrator.
Support:
The "Uniform Vehicle Code" (see Section 1A.11)
has the following provision in Section 15-104 for the adoption of
a uniform Manual:
"(a)The [State Highway Agency] shall adopt a manual and specification
for a uniform system of traffic control devices consistent with
the provisions of this code for use upon highways within this State.
Such uniform system shall correlate with and so far as possible
conform to the system set forth in the most recent edition of the
Manual on Uniform Traffic Control Devices for Streets and Highways,
and other standards issued or endorsed by the Federal Highway Administrator."
"(b) The Manual adopted pursuant to subsection (a) shall have the
force and effect of law."
Additionally, States are encouraged to adopt Section 15-116 of
the "Uniform Vehicle Code," which states that, "No person shall
install or maintain in any area of private property used by the
public any sign, signal, marking or other device intended to regulate,
warn, or guide traffic unless it conforms with the State manual
and specifications adopted under Section 15-104."
Section 1A.08 Authority
for Placement of Traffic Control Devices
Standard:
Traffic control devices, advertisements, announcements, and other
signs or messages within the highway right-of-way shall be placed
only as authorized by a public authority or the official having
jurisdiction, for the purpose of regulating, warning, or guiding
traffic.
When the public agency or the official having
jurisdiction over a street or highway has granted proper authority,
others such as contractors and public utility companies shall be
permitted to install temporary traffic control devices in temporary
traffic control zones. Such traffic control devices shall conform
with the Standards of this Manual.
Guidance:
Any unauthorized traffic control device or other sign or message
placed on the highway right-of-way by a private organization or
individual constitutes a public nuisance and should be removed.
All unofficial or nonessential traffic control devices, signs, or
messages should be removed.
Standard:
All regulatory traffic control devices shall be supported by laws,
ordinances, or regulations.
Support:
Provisions of this Manual are based upon the concept that effective
traffic control depends upon both appropriate application of the
devices and reasonable enforcement of the regulations.
Section 1A.09 Engineering
Study and Engineering Judgment
Standard:
This Manual describes the application of traffic control devices,
but shall not be a legal requirement for their installation.
Guidance:
The decision to use a particular device at a particular location
should be made on the basis of either an engineering study or the
application of engineering judgment. Thus, while this Manual provides
Standards, Guidance, and Options for design and application of traffic
control devices, this Manual should not be considered a substitute
for engineering judgment.
Engineering judgment should be exercised in the
selection and application of traffic control devices, as well as
in the location and design of the roads and streets that the devices
complement. Jurisdictions with responsibility for traffic control
that do not have engineers on their staffs should seek engineering
assistance from others, such as the State transportation agency,
their County, a nearby large City, or a traffic engineering consultant.
Section 1A.10 Interpretations,
Experimentations, Changes, and Interim Approvals
Standard:
Design, application, and placement of traffic control devices other
than those adopted in this Manual shall be prohibited unless the
provisions of this Section are followed.
Support:
Continuing advances in technology will produce changes in the highway,
vehicle, and road user proficiency; therefore, portions of the system
of traffic control devices in this Manual will require updating.
In addition, unique situations often arise for device applications
that might require interpretation or clarification of this Manual.
It is important to have a procedure for recognizing these developments
and for introducing new ideas and modifications into the system.
Standard:
Requests for any interpretation, permission to experiment, interim
approval, or change shall be sent to the Federal Highway Administration
(FHWA), Office of Transportation Operations, 400 Seventh Street,
SW, HOTO, Washington, DC 20590.
Support:
An interpretation includes a consideration of the application and
operation of standard traffic control devices, official meanings
of standard traffic control devices, or the variations from standard
device designs.
Guidance:
Requests for an interpretation of this Manual should contain the
following information:
- A concise statement of the interpretation being sought;
- A description of the condition that provoked the need for an
interpretation;
- Any illustration that would be helpful to understand the request;
and
- Any supporting research data that is pertinent to the item to
be interpreted.
Support:
Requests to experiment include consideration of field deployment
for the purpose of testing or evaluating a new traffic control device,
its application or manner of use, or a provision not specifically
described in this Manual.
A request for permission to experiment will be
considered only when submitted by the public agency or private toll
facility responsible for the operation of the road or street on
which the experiment is to take place.
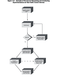
A diagram indicating the process for experimenting
with traffic control devices is shown in Figure 1A-1.
Figure
1A-1 Example of Process for Requesting and Conducting Experimentations
for New Traffic Control Devices

Guidance:
The request for permission to experiment should contain the following:
- A statement indicating the nature of the problem.
- A description of the proposed change to the traffic control
device or application of the traffic control device, how it was
developed, the manner in which it deviates from the standard,
and how it is expected to be an improvement over existing standards.
- Any illustration that would be helpful to understand the traffic
control device or use of the traffic control device.
- Any supporting data explaining how the traffic control device
was developed, if it has been tried, in what ways it was found
to be adequate or inadequate, and how this choice of device or
application was derived.
- A legally binding statement certifying that the concept of the
traffic control device is not protected by a patent or copyright.
(An example of a traffic control device concept would be countdown
pedestrian signals in general. Ordinarily an entire general concept
would not be patented or copyrighted, but if it were it would
not be acceptable for experimentation unless the patent or copyright
owner signs a waiver or rights acceptable to the FHWA. An example
of a patented or copyrighted specific device within the general
concept of countdown pedestrian signals would be a manufacturer's
design for its specific brand of countdown signal, including the
design details of the housing or electronics that are unique to
that manufacturer's product. As long as the general concept is
not patented or copyrighted, it is acceptable for experimentation
to incorporate the use of one or more patented devices of one
or several manufacturers.)
- The time period and location(s) of the experiment.
- A detailed research or evaluation plan that must provide for
close monitoring of the experimentation, especially in the early
stages of its field implementation. The evaluation plan should
include before and after studies as well as quantitative data
describing the performance of the experimental device.
- An agreement to restore the site of the experiment to a condition
that complies with the provisions of this Manual within 3 months
following the end of the time period of the experiment. This agreement
must also provide that the agency sponsoring the experimentation
will terminate the experimentation at any time that it determines
significant safety concerns are directly or indirectly attributable
to the experimentation. The FHWA's Office of Transportation Operations
has the right to terminate approval of the experimentation at
any time if there is an indication of safety concerns. If, as
a result of the experimentation, a request is made that this Manual
be changed to include the device or application being experimented
with, the device or application will be permitted to remain in
place until an official rulemaking action has occurred.
- An agreement to provide semiannual progress reports for the
duration of the experimentation, and an agreement to provide a
copy of the final results of the experimentation to the FHWA's
Office of Transportation Operations within 3 months following
completion of the experimentation. The FHWA's Office of Transportation
Operations has the right to terminate approval of the experimentation
if reports are not provided in accordance with this schedule.
Support:
A change includes consideration of a new device to replace a present
standard device, an additional device to be added to the list of
standard devices, or a revision to a traffic control device application
or placement criteria.
Guidance:
Requests for a change to this Manual should contain the following
information:
- A statement indicating what change is proposed;
- Any illustration that would be helpful to understand the request;
and
- Any supporting research data that is pertinent to the item to
be reviewed.
Support:
Requests for interim approval include consideration of allowing
interim use, pending official rulemaking, of a new traffic control
device, a revision to the application or manner of use of an existing
traffic control device, or a provision not specifically described
in this Manual. If granted, interim approval will result in the
traffic control device or application being placed into the next
scheduled rulemaking process for revisions to this Manual. The device
or application will be permitted to remain in place, under any conditions
established in the interim approval, until an official rulemaking
action has occurred.
Interim approval is considered based on the results
of successful experimentation, results of analytical or laboratory
studies, and/or review of non-U.S. experience with a traffic control
device or application. Interim approval considerations include an
assessment of relative risks, benefits, and costs. Interim approval
includes conditions that jurisdictions agree to comply with in order
to use the traffic control device or application until an official
rulemaking action has occurred.
Guidance:
The request for permission to place a traffic control device under
interim approval should contain the following:
- A statement indicating the nature of the problem.
- A description of the proposed change to the traffic control
device or application of the traffic control device, how it was
developed, the manner in which it deviates from the standard,
and how it is expected to be an improvement over existing standards.
- The location(s) where it will be used and any illustration that
would be helpful to understand the traffic control device or use
of the traffic control device.
- A legally-binding statement certifying that the concept of the
traffic control device is not protected by a patent or copyright.
(An example of a traffic control device concept would be countdown
pedestrian signals in general. Ordinarily an entire general concept
would not be patented or copyrighted, but if it were it would
not be acceptable for interim approval unless the patent or copyright
owner signs a waiver of rights acceptable to the FHWA. An example
of a patented or copyrighted specific device within the general
concept of countdown pedestrian signals would be a manufacturer's
design for its specific brand of countdown signal, including the
design details of the housing or electronics that are unique to
that manufacturer's product. Interim approval of a specific patented
or copyrighted product is not acceptable.)
- A detailed completed research or evaluation on this traffic
control device.
- An agreement to restore the site(s) of the interim approval
to a condition that complies with the provisions in this Manual
within 3 months following the issuance of a final rule on this
traffic control device. This agreement must also provide that
the agency sponsoring the interim approval will terminate use
of the device or application installed under the interim approval
at any time that it determines significant safety concerns are
directly or indirectly attributable to the device or application.
The FHWA's Office of Transportation Operations has the right to
terminate the interim approval at any time if there is an indication
of safety concerns.
Option:
A State may submit a request for interim approval for all jurisdictions
in that State, as long as the request contains the information listed
in the Guidance above.
Standard:
Once an interim approval is granted to any jurisdiction for a particular
traffic control device or application, subsequent jurisdictions
shall be granted interim approval for that device or application
by submitting a letter to the FHWA Office of Transportation Operations
indicating they will abide by Item F above and the specific conditions
contained in the original interim approval.
A local jurisdiction using a traffic control device
or application under an interim approval that was granted either
directly to that jurisdiction or on a statewide basis based on the
State's request shall inform the State of the locations of such
use.
Support:
A diagram indicating the process for incorporating new traffic control
devices into this Manual is shown in Figure 1A-2.
Figure
1A-2 Example of Process for Incorporating New Traffic Control
Devices into the MUTCD

Procedures for revising this Manual are set out
in the Federal Register of June 30, 1983 (48 FR 30145).
For additional information concerning interpretations,
experimentation, changes or interim approvals, write to the FHWA,
400 Seventh Street, SW, HOTO, Washington, DC 20590, or visit the
MUTCD website at http://mutcd.fhwa.dot.gov.
Section 1A.11 Relation
to Other Publications
Standard:
To the extent that they are incorporated by specific reference,
the latest editions of the following publications, or those editions
specifically noted, shall be a part of this Manual: "Standard Highway
Signs" book (FHWA); and "Color Specifications for Retroreflective
Sign and Pavement Marking Materials" (appendix to subpart F
of Part 655 of Title 23 of the Code of Federal Regulations).
Support:
The "Standard Highway Signs" book includes standard alphabets
and symbols for highway signs and pavement markings.
For information about the above publications, visit the Federal
Highway Administration's MUTCD website at http://mutcd.fhwa.dot.gov,
or write to the FHWA, 400 Seventh Street, SW, HOTO, Washington,
DC 20590.
The publication entitled "Federal-Aid Highway
Program Guidance on High Occupancy Vehicle (HOV) Lanes" is
available at http://www.fhwa.dot.gov/operations/hovguide01.htm,
or write to the FHWA, 400 Seventh Street, SW, HOTM, Washington,
DC 20590.
Other publications that are useful sources of information
with respect to use of this Manual are listed below. See Addresses
of this Manual for ordering information for the following publications:
- "A Policy on Geometric Design of Highways and Streets," 2001
Edition (American Association of State Highway and Transportation
Officials—AASHTO)
- "Guide for the Development of Bicycle Facilities," 1999 Edition
(AASHTO)
- "Guide to Metric Conversion," 1993 Edition (AASHTO)
- "Guidelines for the Selection of Supplemental Guide Signs for
Traffic Generators Adjacent to Freeways," 2001 Edition (AASHTO)
- "List of Control Cities for Use in Guide Signs on Interstate
Highways," 2001 Edition (AASHTO)
- "Roadside Design Guide," 2001 Edition (AASHTO)
- "Standard Specifications for Movable Highway Bridges," 1988
Edition (AASHTO)
- "Traffic Engineering Metric Conversion Folders— Addendum
to the Guide to Metric Conversion," 1993 Edition (AASHTO)
- "2000 AREMA Communications & Signals Manual," American Railway
Engineering & Maintenance-of-Way Association (AREMA)
- "Designing Sidewalks and Trails for Access—Part 2—Best
Practices Design Guide," 2001 Edition (FHWA) [Publication No.
FHWA-EP-01-027]
- "Practice for Roadway Lighting," RP-8, 2001, Illuminating Engineering
Society (IES)
- "Safety Guide for the Prevention of Radio Frequency Radiation
Hazards in the Use of Commercial Electric Detonators (Blasting
Caps)," Safety Library Publication No. 20, Institute of Makers
of Explosives
- "American National Standard for High-Visibility Safety Apparel,"
(ANSI/ISEA 107-1999), 1999 Edition, ISEA - The Safety Equipment
Association.
- "Manual of Traffic Signal Design," 1998 Edition (Institute of
Transportation Engineers—ITE)
- "Manual of Transportation Engineering Studies," 1994 Edition
(ITE)
- "Pedestrian Traffic Control Signal Indications," 1985 Edition
(ITE)
- "Preemption of Traffic Signals at or Near Railroad Grade Crossings
with Active Warning Devices," (ITE)
- "Purchase Specification for Flashing and Steady Burn Warning
Lights," 1981 Edition (ITE)
- "School Trip Safety Program Guidelines," 1984 Edition (ITE)
- "Traffic Detector Handbook," 1991 Edition (ITE)
- "Traffic Engineering Handbook," 1999 Edition (ITE)
- "Traffic Signal Lamps," 1980 Edition (ITE)
- "Traffic Control Devices Handbook," 2001 Edition (ITE)
- "Vehicle Traffic Control Signal Heads," Part 1—1985 Edition;
Part 2—1998 Edition (ITE)
- "Uniform Vehicle Code (UVC) and Model Traffic Ordinance," 2000
Edition (National Committee on Uniform Traffic Laws and Ordinances)
- "Occupational Safety and Health Administration Regulations (Standards
- 29 CFR), General Safety and Health Provisions - 1926.20," amended
June 30, 1993, Occupational Safety and Health Administration (OSHA)
- "Highway Capacity Manual," 2000 Edition (Transportation Research
Board—TRB)
- "Recommended Procedures for the Safety Performance Evaluation
of Highway Features," (NCHRP Report 350), 1993 Edition (Transportation
Research Board - TRB)
- "Accessible Pedestrian Signals," A-37, 1998 Edition, U.S. Architectural
and Transportation Barriers Compliance Board (The U.S. Access
Board)
- "Building a True Community—Final Report—Public Rights-of-Way
Access Advisory Committee (PRWAAC)," 2001 Edition (The U.S. Access
Board)
- "The Americans with Disabilities Act Accessibility Guidelines
for Buildings and Facilities (ADAAG)," July 1998 Edition (The
U.S. Access Board)
- "Highway-Rail Intersection Architecture," U.S. Department of
Transportation, Federal Railroad Administration (USDOT/FRA)
Section 1A.12 Color
Code
Support:
The following color code establishes general meanings for 10 colors
of a total of 13 colors that have been identified as being appropriate
for use in conveying traffic control information. Central values
and tolerance limits for each color are available from the Federal
Highway Administration, 400 Seventh Street, SW, HOTO, Washington,
DC 20590, and at FHWA's MUTCD website at http://mutcd.fhwa.dot.gov.
The three colors for which general meanings have
not yet been assigned are being reserved for future applications
that will be determined only by FHWA after consultation with the
States, the engineering community, and the general public. The meanings
described in this Section are of a general nature. More specific
assignments of colors are given in the individual Parts of this
Manual relating to each class of devices.
Standard:
The general meaning of the 13 colors shall be as follows:
- Black—regulation
- Blue—road user services guidance, tourist information,
and evacuation route
- Brown—recreational and cultural interest area guidance
- Coral—unassigned
- Fluorescent Pink—incident management
- Fluorescent Yellow-Green—pedestrian warning, bicycle
warning, playground warning, school bus and school warning
- Green—indicated movements permitted, direction guidance
- Light Blue—unassigned
- Orange—temporary traffic control
- Purple—unassigned
- Red—stop or prohibition
- White—regulation
- Yellow—warning
Section 1A.13 Definitions
of Words and Phrases in This Manual
Standard:
Unless otherwise defined herein, or in the other Parts of this Manual,
definitions contained in the most recent edition of the "Uniform
Vehicle Code," "AASHTO Transportation Glossary (Highway Definitions),"
and other publications specified in Section
1A.11 are also incorporated and adopted by reference.
The following words and phrases, when used in
this Manual, shall have the following meanings:
- Active Grade Crossing Warning System—the flashing-light
signals, with or without warning gates, together with the necessary
control equipment used to inform road users of the approach
or presence of trains at highway-rail or highway-light rail
transit grade crossings.
- Approach—all lanes of traffic moving towards an intersection
or a midblock location from one direction, including any adjacent
parking lane(s).
- Arterial Highway (Street)—a general term denoting a
highway primarily used by through traffic, usually on a continuous
route or a highway designated as part of an arterial system.
- Average Day—a day representing traffic volumes normally
and repeatedly found at a location. Where volumes are primarily
influenced by employment, the average day is typically a weekday.
Where volumes are primarily influenced by entertainment or recreation,
the average day is typically a weekend day.
- Beacon—a highway traffic signal with one or more signal
sections that operates in a flashing mode.
- Bicycle—a pedal-powered vehicle upon which the human
operator sits.
- Bicycle Lane—a portion of a roadway that has been designated
by signs and pavement markings for preferential or exclusive
use by bicyclists.
- Centerline Markings—the yellow pavement marking line(s)
that delineates the separation of traffic lanes that have opposite
directions of travel on a roadway. These markings need not be
at the geometrical center of the pavement.
- Changeable Message Sign—a sign that is capable of displaying
more than one message, changeable manually, by remote control,
or by automatic control. These signs are referred to as Dynamic
Message Signs in the National Intelligent Transportation Systems
(ITS) Architecture.
- Channelizing Line Marking—a wide or double solid white
line used to form islands where traffic in the same direction
of travel is permitted on both sides of the island.
- Circular Intersection—an intersection that has an island,
generally circular in design, located in the center of the intersection
where traffic passes to the right of the island. Circular intersections
include roundabouts, rotaries, and traffic circles.
- Clear Zone—the total roadside border area, starting
at the edge of the traveled way, that is available for an errant
driver to stop or regain control of a vehicle. This area might
consist of a shoulder, a recoverable slope, and/or a nonrecoverable,
traversable slope with a clear run-out area at its toe.
- Concurrent Flow HOV Lane—an HOV lane that is operated
in the same direction as the adjacent mixed flow lanes, separated
from the adjacent general purpose freeway lanes by a standard
lane stripe, painted buffer, or barrier.
- Contraflow Lane—a lane operating in a direction opposite
to the normal flow of traffic designated for peak direction
of travel during at least a portion of the day. Contraflow lanes
are usually separated from the offpeak direction lanes by plastic
pylons, or by moveable or permanent barrier.
- Conventional Road—a street or highway other than a low-volume
road (as defined in Section
5A.01), expressway, or freeway.
- Collector Highway—a term denoting a highway that in
rural areas connects small towns and local highways to arterial
highways, and in urban areas provides land access and traffic
circulation within residential, commercial, and business areas
and connects local highways to the arterial highways.
- Crashworthy—a characteristic of a roadside appurtenance
that has been successfully crash tested in accordance with a
national standard such as the National Cooperative Highway Research
Program Report 350, "Recommended Procedures for the Safety Performance
Evaluation of Highway Features."
- Crosswalk—(a) that part of a roadway at an intersection
included within the connections of the lateral lines of the
sidewalks on opposite sides of the highway measured from the
curbs or in the absence of curbs, from the edges of the traversable
roadway, and in the absence of a sidewalk on one side of the
roadway, the part of a roadway included within the extension
of the lateral lines of the sidewalk at right angles to the
centerline; (b) any portion of a roadway at an intersection
or elsewhere distinctly indicated as a pedestrian crossing by
lines on the surface, which may be supplemented by contrasting
pavement texture, style, or color.
- Crosswalk Lines—white pavement marking lines that identify
a crosswalk.
- Delineator—a retroreflective device mounted on the roadway
surface or at the side of the roadway in a series to indicate
the alignment of the roadway, especially at night or in adverse
weather.
- Detectable—having a continuous edge within 150 mm (6
in) of the surface so that pedestrians who have visual disabilities
can sense its presence and receive usable guidance information.
- Dynamic Envelope—the clearance required for the train
and its cargo overhang due to any combination of loading, lateral
motion, or suspension failure.
- Edge Line Markings—white or yellow pavement marking
lines that delineate the right or left edge(s) of a traveled
way.
- End-of-Roadway Marker—a device used to warn and alert
road users of the end of a roadway in other than temporary traffic
control zones.
- Engineering Judgment—the evaluation of available pertinent
information, and the application of appropriate principles,
Standards, Guidance, and practices as contained in this Manual
and other sources, for the purpose of deciding upon the applicability,
design, operation, or installation of a traffic control device.
Engineering judgment shall be exercised by an engineer, or by
an individual working under the supervision of an engineer,
through the application of procedures and criteria established
by the engineer. Documentation of engineering judgment is not
required.
- Engineering Study—the comprehensive analysis and evaluation
of available pertinent information, and the application of appropriate
principles, Standards, Guidance, and practices as contained
in this Manual and other sources, for the purpose of deciding
upon the applicability, design, operation, or installation of
a traffic control device. An engineering study shall be performed
by an engineer, or by an individual working under the supervision
of an engineer, through the application of procedures and criteria
established by the engineer. An engineering study shall be documented.
- Expressway—a divided highway with partial control of
access.
- Flashing—an operation in which a signal indication is
turned on and off repetitively.
- Freeway—a divided highway with full control of access.
- Guide Sign—a sign that shows route designations, destinations,
directions, distances, services, points of interest, or other
geographical, recreational, or cultural information.
- High Occupancy Vehicle (HOV)—a motor vehicle carrying
at least two or more persons, including carpools, vanpools,
and buses.
- Highway—a general term for denoting a public way for
purposes of travel by vehicular travel, including the entire
area within the right-of-way.
- Highway-Rail Grade Crossing—the general area where a
highway and a railroad's right-of-way cross at the same level,
within which are included the railroad tracks, highway, and
traffic control devices for highway traffic traversing that
area.
- Highway Traffic Signal—a power-operated traffic control
device by which traffic is warned or directed to take some specific
action. These devices do not include signals at toll plazas,
power-operated signs, illuminated pavement markers, warning
lights (see Section
6F.78), or steady burning electric lamps.
- HOV Lane—any preferential lane designated for exclusive
use by high-occupancy vehicles for all or part of a day—including
a designated lane on a freeway, other highway, street, or independent
roadway on a separate right-of-way.
- Inherently Low Emission Vehicle (ILEV)—any kind of vehicle
that is certified by the U.S Environmental Protection Agency
and that, because of inherent properties of the fuel system
design, will not have significant evaporative emissions, even
if its evaporative emission control system has failed.
- Interchange—a system of interconnecting roadways providing
for traffic movement between two or more highways that do not
intersect at grade.
- Intermediate Interchange—an interchange with an urban
or rural route that is not a major or minor interchange as defined
herein.
- Intersection—(a) the area embraced within the prolongation
or connection of the lateral curb lines, or if none, the lateral
boundary lines of the roadways of two highways that join one
another at, or approximately at, right angles, or the area within
which vehicles traveling on different highways that join at
any other angle might come into conflict; (b) the junction of
an alley or driveway with a roadway or highway shall not constitute
an intersection.
- Island—a defined area between traffic lanes for control
of vehicular movements or for pedestrian refuge. It includes
all end protection and approach treatments. Within an intersection
area, a median or an outer separation is considered to be an
island.
- Lane Line Markings—white pavement marking lines that
delineate the separation of traffic lanes that have the same
direction of travel on a roadway.
- Lane-Use Control Signal—a signal face displaying indications
to permit or prohibit the use of specific lanes of a roadway
or to indicate the impending prohibition of such use.
- Legend—see Sign Legend.
- Logo—a distinctive emblem, symbol, or trademark that
identifies a product or service.
- Longitudinal Markings—pavement markings that are generally
placed parallel and adjacent to the flow of traffic such as
lane lines, centerlines, edge lines, channelizing lines, and
others.
- Major Interchange—an interchange with another freeway
or expressway, or an interchange with a high-volume multi-lane
highway, principal urban arterial, or major rural route where
the interchanging traffic is heavy or includes many road users
unfamiliar with the area.
- Major Street—the street normally carrying the higher
volume of vehicular traffic.
- Median—the area between two roadways of a divided highway
measured from edge of traveled way to edge of traveled way.
The median excludes turn lanes. The median width might be different
between intersections, interchanges, and at opposite approaches
of the same intersection.
- Minor Interchange—an interchange where traffic is local
and very light, such as interchanges with land service access
roads. Where the sum of the exit volumes is estimated to be
lower than 100 vehicles per day in the design year, the interchange
is classified as local.
- Minor Street—the street normally carrying the lower
volume of vehicular traffic.
- Object Marker—a device used to mark obstructions within
or adjacent to the roadway.
- Occupancy Requirement—any restriction that regulates
the use of a facility for any period of the day based on a specified
number of persons in a vehicle.
- Occupant—a person driving or riding in a car, truck,
bus, or other vehicle.
- Paved—a bituminous surface treatment, mixed bituminous
concrete, or Portland cement concrete roadway surface that has
both a structural (weight bearing) and a sealing purpose for
the roadway.
- Pedestrian—a person afoot, in a wheelchair, on skates,
or on a skateboard.
- Pedestrian Facilities—a general term denoting improvements
and provisions made to accommodate or encourage walking.
- Platoon—a group of vehicles or pedestrians traveling
together as a group, either voluntarily or involuntarily, because
of traffic signal controls, geometrics, or other factors.
- Principal Legend—place names, street names, and route
numbers placed on guide signs.
- Public Road—any road or street under the jurisdiction
of and maintained by a public agency and open to public travel.
- Raised Pavement Marker—a device with a height of at
least 10 mm (0.4 in) mounted on or in a road surface that is
intended to be used as a positioning guide or to supplement
or substitute for pavement markings or to mark the position
of a fire hydrant.
- Regulatory Sign—a sign that gives notice to road users
of traffic laws or regulations.
- Retroreflectivity—a property of a surface that allows
a large portion of the light coming from a point source to be
returned directly back to a point near its origin.
- Right-of-Way [Assignment]—the permitting of vehicles
and/or pedestrians to proceed in a lawful manner in preference
to other vehicles or pedestrians by the display of sign or signal
indications.
- Road—see Roadway.
- Roadway—that portion of a highway improved, designed,
or ordinarily used for vehicular travel and parking lanes, but
exclusive of the sidewalk, berm, or shoulder even though such
sidewalk, berm, or shoulder is used by persons riding bicycles
or other human-powered vehicles. In the event a highway includes
two or more separate roadways, the term roadway as used herein
shall refer to any such roadway separately, but not to all such
roadways collectively.
- Roadway Network—a geographical arrangement of intersecting
roadways.
- Road User—a vehicle operator, bicyclist, or pedestrian
within the highway, including persons with disabilities.
- Roundabout Intersection—a circular intersection with
yield control of all entering traffic, channelized approaches,
and appropriate geometric curvature, such that travel speeds
on the circulatory roadway are typically less than 50 km/h (30
mph).
- Rumble Strip—a series of intermittent, narrow, transverse
areas of rough-textured, slightly raised, or depressed road
surface that is installed to alert road users to unusual traffic
conditions.
- Rural Highway—a type of roadway normally characterized
by lower volumes, higher speeds, fewer turning conflicts, and
less conflict with pedestrians.
- Shared Roadway—a roadway that is officially designated
and marked as a bicycle route, but which is open to motor vehicle
travel and upon which no bicycle lane is designated.
- Shared-Use Path—a bikeway outside the traveled way and
physically separated from motorized vehicular traffic by an
open space or barrier and either within the highway right-of-way
or within an independent alignment. Shared-use paths are also
used by pedestrians (including skaters, users of manual and
motorized wheelchairs, and joggers) and other authorized motorized
and non-motorized users.
- Sidewalk—that portion of a street between the curb line,
or the lateral line of a roadway, and the adjacent property
line or on easements of private property that is paved or improved
and intended for use by pedestrians.
- Sign—any traffic control device that is intended to
communicate specific information to road users through a word
or symbol legend. Signs do not include traffic control signals,
pavement markings, delineators, or channelization devices.
- Sign Assembly—a group of signs, located on the same
support(s), that supplement one another in conveying information
to road users.
- Sign Illumination—either internal or external lighting
that shows similar color by day or night. Street or highway
lighting shall not be considered as meeting this definition.
- Sign Legend—all word messages, logos, and symbol designs
that are intended to convey specific meanings.
- Sign Panel—a separate panel or piece of material containing
a word or symbol legend that is affixed to the face of a sign.
- Speed—speed is defined based on the following classifications:
- Advisory Speed—a recommended speed for all vehicles
operating on a section of highway and based on the highway
design, operating characteristics, and conditions.
- Average Speed—the summation of the instantaneous
or spot-measured speeds at a specific location of vehicles
divided by the number of vehicles observed.
- Design Speed—a selected speed used to determine
the various geometric design features of a roadway.
- 85th-Percentile Speed—The speed at or below which
85 percent of the motor vehicles travel.
- Operating Speed—a speed at which a typical vehicle
or the overall traffic operates. Operating speed might be
defined with speed values such as the average, pace, or
85th-percentile speeds.
- Pace Speed—the highest speed within a specific range
of speeds that represents more vehicles than in any other
like range of speed. The range of speeds typically used
is 10 km/h or 10 mph.
- Posted Speed—the speed limit determined by law and
shown on Speed Limit signs.
- Statutory Speed—a speed limit established by legislative
action that typically is applicable for highways with specified
design, functional, jurisdictional and/or location characteristics
and is not necessarily shown on Speed Limit signs.
- Speed Limit—the maximum (or minimum) speed applicable
to a section of highway as established by law.
- Speed Measurement Marking—a white transverse pavement
marking placed on the roadway to assist the enforcement of speed
regulations.
- Speed Zone—a section of highway with a speed limit that
is established by law but which might be different from a legislatively
specified statutory speed limit.
- Stop Line—a solid white pavement marking line extending
across approach lanes to indicate the point at which a stop
is intended or required to be made.
- Street—see Highway.
- Temporary Traffic Control Zone—an area of a highway
where road user conditions are changed because of a work zone
or incident by the use of temporary traffic control devices,
flaggers, uniformed law enforcement officers, or other authorized
personnel.
- Traffic—pedestrians, bicyclists, ridden or herded animals,
vehicles, streetcars, and other conveyances either singularly
or together while using any highway for purposes of travel.
- Traffic Control Device—a sign, signal, marking, or other
device used to regulate, warn, or guide traffic, placed on,
over, or adjacent to a street, highway, pedestrian facility,
or shared-use path by authority of a public agency having jurisdiction.
- Traffic Control Signal (Traffic Signal)—any highway
traffic signal by which traffic is alternately directed to stop
and permitted to proceed.
- Train—one or more locomotives coupled, with or without
cars, that operates on rails or tracks and to which all other
traffic must yield the right-of-way by law at highway-rail grade
crossings.
- Transverse Markings—pavement markings that are generally
placed perpendicular and across the flow of traffic such as
shoulder markings, word and symbol markings, stop lines, crosswalk
lines, speed measurement markings, parking space markings, and
others.
- Traveled Way—the portion of the roadway for the movement
of vehicles, exclusive of the shoulders, berms, sidewalks, and
parking lanes.
- Urban Street—a type of street normally characterized
by relatively low speeds, wide ranges of traffic volumes, narrower
lanes, frequent intersections and driveways, significant pedestrian
traffic, and more businesses and houses.
- Vehicle—every device in, upon, or by which any person
or property can be transported or drawn upon a highway, except
trains and light rail transit operating in exclusive or semiexclusive
alignments. Light rail transit operating in a mixed-use alignment,
to which other traffic is not required to yield the right-of-way
by law, is a vehicle.
- Warning Sign—a sign that gives notice to road users
of a situation that might not be readily apparent.
- Warrant—a warrant describes threshold conditions to
the engineer in evaluating the potential safety and operational
benefits of traffic control devices and is based upon average
or normal conditions. Warrants are not a substitute for engineering
judgment. The fact that a warrant for a particular traffic control
device is met is not conclusive justification for the installation
of the device.
- Wrong-Way Arrow—a slender, elongated, white pavement
marking arrow placed upstream from the ramp terminus to indicate
the correct direction of traffic flow. Wrong-way arrows are
intended primarily to warn wrong-way road users that they are
going in the wrong direction.
Section 1A.14 Abbreviations
Used on Traffic Control Devices
Standard:
When the word messages shown in Table 1A-1 need to be abbreviated
in connection with traffic control devices, the abbreviations shown
in Table 1A-1 shall be used.
Guidance:
The abbreviations for the words listed in Table 1A-2 should not
be used in connection with traffic control devices unless the prompt
word shown in Table 1A-2 either precedes or follows the abbreviation.
Table 1A-1. Acceptable Abbreviations
| Word
Message |
Standard
Abbreviation |
| Afternoon / Evening |
PM |
| Alternate |
ALT |
| Avenue |
AVE, AV |
| Bicycle |
BIKE |
| Boulevard |
BLVD |
| Cannot |
CANT |
| CB Radio |
CB |
| Center |
CNTR |
| Circle |
CIR |
|
Civil Defense
|
CD |
| Compressed Natural Gas |
CNG |
| Court |
CT |
| Crossing (other than highway-rail) |
XING |
| Diesel Fuel |
D |
| Do Not |
DONT |
| Drive |
DR |
| East |
E |
| Eastbound |
E-BND |
| Electric Vehicle |
EV |
| Emergency |
EMER |
| Entrance, Enter |
ENT |
| Expressway |
EXPWY |
| Feet |
FT |
| FM Radio |
FM |
| Freeway |
FRWY, FWY |
| Friday |
FRI |
| Hazardous Material |
HAZMAT |
| High Occupancy Vehicle |
HOV |
| Highway |
HWY |
| Highway-Rail Grade Crossing Pavement
Marking |
RXR |
| Hospital |
H |
| Hour(s) |
HR |
| Information |
INFO |
| Inherently Low Emission Vehicle |
ILEV |
| It Is |
ITS |
| Junction / Intersection |
JCT |
| Kilogram |
kg |
| Kilometer(s) |
km |
| Kilometers Per Hour |
km/h |
| Lane |
LN |
| Left |
LFT |
| Liquid Propane Gas |
LP-GAS |
| Maintenance |
MAINT |
| Meter(s) |
m |
| Metric Ton |
t |
| Mile(s) |
MI |
| Miles Per Hour |
MPH |
| Minute(s) |
MIN |
| Monday |
MON |
| Morning / Late Night |
AM |
| Normal |
NORM |
| North |
N |
| Northbound |
N-BND |
| Parking |
PKING |
| Parkway |
PKWY |
| Pedestrian |
PED |
| Place |
PL |
| Pounds |
LBS |
| Right |
RHT |
| Road |
RD |
| Saturday |
SAT |
| Service |
SERV |
| Shoulder |
SHLDR |
| Slippery |
SLIP |
| South |
S |
| Southbound |
S-BND |
| Speed |
SPD |
| Street |
ST |
| Sunday |
SUN |
| Telephone |
PHONE |
| Temporary |
TEMP |
| Terrace |
TER |
| Thursday |
THURS |
| Tires With Lugs |
LUGS |
| Tons of Weight |
T |
| Traffic |
TRAF |
| Trail |
TR |
| Travelers |
TRAVLRS |
| Tuesday |
TUES |
| Two-Way Intersection |
2-WAY |
| Two-Wheeled Vehicles |
CYCLES |
| US Numbered Route |
US |
| Vehicle(s) |
VEH |
| Warning |
WARN |
| Wednesday |
WED |
| West |
W |
| Westbound |
W-BND |
| Will Not |
WONT |
Table 1A-2. Abbreviations That Are Acceptable Only with
a Prompt Word
| Word |
Abbreviation |
Prompt
Word |
| Access |
ACCS |
Road |
| Ahead |
AHD |
Fog* |
| Blocked |
BLKD |
Lane* |
| Bridge |
BRDG |
[Name]* |
| Chemical |
CHEM |
Spill |
| Condition |
COND |
Traffic* |
| Congested |
CONG |
Traffic* |
| Construction |
CONST |
Ahead |
| Downtown |
DWNTN |
Traffic |
| Exit |
EX, EXT |
Next* |
| Express |
EXP |
Lane |
| Frontage |
FRNTG |
Road |
| Hazardous |
HAZ |
Driving |
| Interstate |
I |
[Number] |
| Local |
LOC |
Traffic |
| Lower |
LWR |
Level |
| Major |
MAJ |
Accident |
| Minor |
MNR |
Accident |
| Oversized |
OVRSZ |
Load |
| Prepare |
PREP |
To Stop |
| Pavement |
PVMT |
Wet* |
| Quality |
QLTY |
Air* |
| Roadwork |
RDWK |
Ahead [Distance] |
| Route |
RT, RTE |
Best* |
| Township |
TWNSHP |
Limits |
| Turnpike |
TRNPK |
[Name]* |
| Upper |
UPR |
Level |
* These prompt words should precede the abbreviation
Standard:
The abbreviations shown in Table 1A-3 shall not be used in connection
with traffic control devices because of their potential to be misinterpreted
by road users.
Guidance:
Where multiple abbreviations are permitted in Tables 1A-1 or 1A-2,
the same abbreviation should be used throughout a single jurisdiction.
Table 1A-3. Unacceptable Abbreviations
| Abbreviation |
Intended Word |
Common Misinterpretations |
| ACC |
Accident |
Access (Road) |
| CLRS |
Clears |
Colors |
| DLY |
Delay |
Daily |
| FDR |
Feeder |
Federal |
| L |
Left |
Lane (Merge) |
| LT |
Light (Traffic) |
Left |
| PARK |
Parking |
Park |
| POLL |
Pollution (Index) |
Poll |
| RED |
Reduce |
Red |
| STAD |
Stadium |
Standard |
| WRNG |
Warning |
Wrong |
Back to Top
|